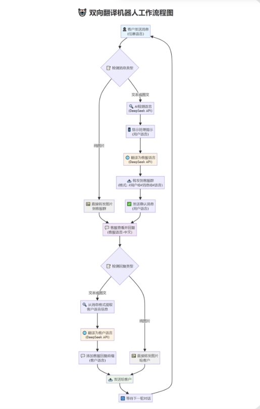
tgAI全自动翻译智能人工客服 客服机器人源码 带视频搭建教程华夏圈28天前更新关注073287tgAI全自动翻译智能人工客服 客服机器人源码 带视频搭建教程此内容为付费阅读,请付费后查看云币59黄金会员免费钻石会员免费登录购买付费阅读 tgAI全自动翻译智能人工客服 客服机器人源码 带视频搭建教程 互联网转载 具体未测试 功能说明: 1.双向功能,这个不用说 2.将客户消息翻译为客服配置的指定语言,不管客户消息是哪个国家的语言,只要是deepseek能识别的语言都可以。 3.将客户发送的消息翻译为符合客户国家口语习惯的语言 此处内容已隐藏,请付费后查看 ------本页内容已结束,喜欢请分享------感谢您的来访,获取更多精彩文章请收藏本站。 © 版权声明 版权声明 1本网站名称:华夏圈 2本站永久网址:https://www.chaoke.vip/ 3本站文章部分内容可能来源于网络,仅供大家学习与参考,如有侵权,请联系客服微信:YYQ_x3 进行删除处理。 4本站一切资源不代表本站立场,并不代表本站赞同其观点和对其真实性负责。 5本站一律禁止以任何方式发布或转载任何违法的相关信息,访客发现请向客服举报 6本站资源大多存储在云盘,如发现链接失效,请联系我们我们会第一时间更新。 THE END源码资源
暂无评论内容